Revista Paraguaya de Reumatología, Vol. 1, N° 1, 2015
ISSN 2413-4341
ORIGINAL
RECOMENDACIONES DE LA SOCIEDAD PARAGUAYA DE REUMATOLOGIA SOBRE EL USO DE TERAPIAS BIOLÓGICAS EN LA ARTRITIS REUMATOIDE
Paloma de Abreu Trigueros1
1 Sociedad Paraguaya de Reumatología, Asunción, Paraguay
Autor para correspondencia. Correo electrónico: pdeabreut@gmail.com (P. de Abreu Trigueros)
RESUMEN
Objetivo: La intención de estas recomendaciones, es la de servir como referencia entre los profesionales de nuestro país, que vayan a utilizar o consideren la utilización de terapias biológicas en el manejo de pacientes con Artritis Reumatoide.
Método: Para la búsqueda del material bibliográfico se utilizaron buscadores como Pubmed y paginas web de distintas sociedades científicas de reumatología a nivel internacio-nal, y se seleccionó según el grado de evidencia. El documento se aprobó por consenso entre los miembros de la Sociedad Paraguaya de Reumatología (SPR).
Resultados: Se realizaron recomendaciones sobre el uso de terapias biológicas para el tratamiento de la artritis reumatoide. Incluyen la evolución de la enfermedad, objetivos terapéuticos, esquema de tratamiento, indicación, evaluación previa, eficacia y vigilancia de posibles eventos adversos.
Conclusiones: Se presentan las recomendaciones de la SPR para el uso de terapias biológicas. Estas recomendaciones no tratan de servir como protocolo de tratamiento, si no mejorar la calidad asistencial y ayudar en la toma de decisiones terapéuticas.
Palabras claves: tratamiento biológico, artritis reumatoide, terapia inmune, enfermedades autoinmunes, fármacos, guía
PARAGUAYAN SOCIETY OF RHEUMATOLOGY GUIDELINES ON USE OF BIOLOGIC THERAPIES IN RHEUMATOID ARTHRITIS
ABSTRACT
Objective: the aim of these recommendations is to be a reference for rheumatologists and other professionals involved in the treatment of rheumatoid arthritis, who are using or are about to use biologic therapy (BT).
Methods: For the search of bibliographic material a web search was performed using webdatabases such as Pubmed and websites of various scientific societies of rheumatology and the data was classified according to quality of evidence. The document was approved by consensus between all the members of the Paraguayan Society of Rheumatology (SPR).
Results: Recommendations were produced for use of biological therapy on patients with rheumatoid arthritis. These include: disease evolution, therapeutic objective, treatment plan, indication of BT, risk management before the use of BT, risk management during follow-up, attitude to adverse events, and attitude to special situations.
Conclusions: The SPR recommendations for the use of biologic therapies are presented. These recommendations are not intended to serve as a therapeutic protocol but to improve the quality of care and help in making therapeutic decisions.
Keywords: biologic treatment, rheumatoid arthritis, immunotherapy, autoimmune diseases, drugs, guidelines
INTRODUCCIÓN
La artritis reumatoide (AR) es una enfermedad caracterizada por inflamación crónica de las articulaciones. En la mayoría de los casos el curso es progresivo y conduce a daño articular irreversible, lo que causa deterioro funcional de los pacientes, disminución de la calidad de vida y mortalidad progresiva. El trata-miento de la AR debe dirigirse a controlar la actividad inflamatoria, evitar el daño articular y prevenir la discapacidad funcional. El tratamiento de esta enfermedad se basa en la utilización de los denominados fármacos modificadores de la enfermedad (FAME). Estos son los únicos agentes que en estudios controlados han mostrado capacidad para actuar contra las distintas manifestaciones de la AR. Hay dos grandes grupos: FAME tradicionales y los FAME biológicos (terapias biológicas).
La introducción de las Terapias Biológicas en el tratamiento de las enfermedades reumáticas ha representado un cambio drástico en las coordenadas en las que antes se movían las expectativas de resultados tanto por parte el paciente como por parte del medico. Sin embargo estas nuevas terapias no están exentas de efectos secundarios, representan un aumento significativo del gasto farmacéutico y no en todos los casos resultan efectivas. Por estas razones, su indicación debe atenerse a unos criterios llevados a la practica con la mayor rigurosidad posible y su administración debe realizarse bajo una estrecha monitorización de la aparición de efectos secundarios y de su eficacia. Uno de los mayores avances que se ha producido en los últimos años en la AR es la modificación de la estrategia terapéutica. Ha sido clave el uso precoz de FAME y establecer un objetivo terapéutico concreto, como alcanzar la remisión o grados bajos de actividad de la enfermedad1. La aplicación de estas estrategias ha sido clave para modificar la evolución de la enfermedad.
La intención de estas recomendaciones es describir los tratamientos biológicos disponibles hasta el momento en Artritis Reumatoide, y sobre todo en nuestro país. Haciendo hincapié en su indicación, evaluación previa, eficacia y vigilancia de posibles eventos adversos. Estas recomendaciones no tratan de servir como protocolo de tratamiento, si no mejorar la calidad asistencial y ayudar en la toma de decisiones terapéuticas.
MATERIALES Y MÉTODOS
Para la búsqueda del material bibliográfico se utilizaron buscadores como PubMed y paginas web de distintas sociedades científicas de reumatología a nivel internacional. Posteriormente se seleccionaron los distintos artículos, según el nivel de evidencia. Tras la elaboración de un borrador se realizaron reuniones, convocando a todos los socios de la Sociedad Paraguaya de Reumatología, en las cuales se discutieron punto por punto las recomendaciones y posteriormentese aceptaron por consenso.
Fármacos disponibles
Se disponen en la actualidad de los siguientes agentes para el tratamiento de la AR: cinco antagonistas del TNFα (Adalimumab, Etanercept, Certolizumab, Golimumab e Infliximab), un anticuerpo monoclonal contra linfocitos B (Rituximab), un inhibidor de la señal co-estimuladora del linfocito T (Abatacept), un inhibidor del receptor de la interleucina 6 (Tocilizumab), un inhibidor de la interleucina 1 (Anakinra) y un inhibidor oral de la Jan Kinasa (Tofacitinib). La tabla 1 recoge las principales características de estos agentes.

Indicación para iniciar tratamiento en la AR
Hay evidencia que un tratamiento intensivo y precoz mejora la evolución de la AR por lo que se debe iniciar el tratamiento con FAMEs lo antes posible.2 Se recomienda iniciar con Metotrexato (MTX) o Leflunomida (LFM) como FAMEs de primera elección. Según la evidencia recogida en la literatura, la asociación de una pauta corta de corticoides puede contribuir a disminuir la progresión radiológica y se establece como terapia puente mientras se consigue el efecto del FAME3,4. Según precise se puede asociar con terapia sintomática con analgésicos y antiinflamatorios. Se recomienda un seguimiento estrecho con controles frecuentes del paciente, para realizar los pertinentes ajustes de tratamiento en estas fases iniciales. El objetivo de ello es alcanzar el objetivo terapéutico lo mas precozmente posible e identificar lo antes posible los casos resistentes a la terapia inicial.
En la evaluación de la AR se recomiendan las siguientes medidas: 1. Actividad: Numero de articula-ciones dolorosas 28 (NAD) y tumefactas 28 (NAT), Valoración global de la enfermedad por el medico (VGM) y el paciente (VGP), Reactantes de fase aguda: VES y PCR. 2. Daño estructural: evaluación radiológica que incluya manos y pies anualmente, durante los primeros años de la enfermedad y cuando se inicien terapias biológicas. 3. Función: HAQ u otros cuestionarios una vez al año5,6.


La recogida sistemática de estas variable permite el cálculo de los siguientes índices validados para la evaluación objetiva de la actividad de la enfermedad: DAS 28, SDAI y CDAI9-10. En base a los resultados de estos índices se puede clasificar la actividad de la enfermedad y la respuesta al tratamiento de un modo objetivo (tabla 2 y 3). El objetivo terapéutico de la AR es conseguir la remisión de la enfermedad o en su defecto un índice bajo de actividad inflamatoria (DAS28 < 3,6 o SDAI < 11)6. No se considera alcanzado el objetivo terapéutico si a pesar de un bajo grado de actividad hay inflamación persistente, no resuelta por medidas terapéuticas locales, en articulaciones importantes para la función del paciente o progresión significativa de lesiones radiológicas. Se debe también tener en cuenta a la hora de instaurar el tratamiento la valoración de factores de mal pronostico de la enfermedad. Ya que su presencia puede indicar un tratamiento mas agresivo desde el principio. Se consideran factores de mal pronostico, Factor Reumatoide (FR) positivo a títulos altos, anticuerpos Citrulinados (anti-CCP) positivos a títulos altos, alta actividad de la enfermedad al inicio, daño estructural temprano6.
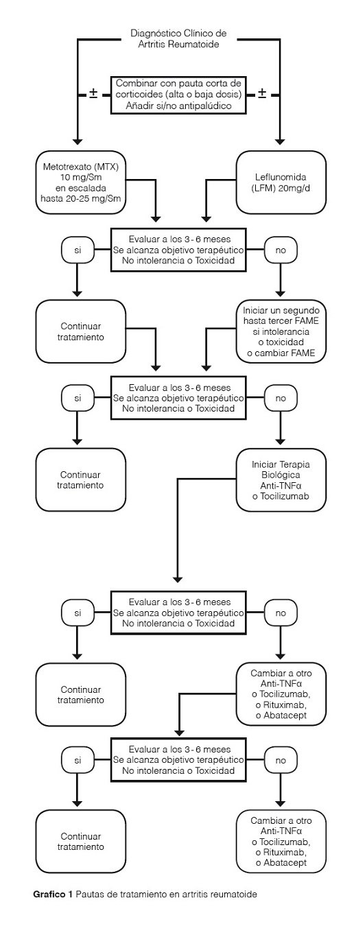
Pautas de tratamiento (grafico 1)3,5,7
Ante un paciente con diagnóstico clínico de AR, se recomienda iniciar en caso del MTX a dosis de 10 a 15 mg/semana con escalada rápida hasta 20-25 mg/semana, según la actividad de la enfermedad del paciente. En caso de la LFM a una dosis de 20 mg/d. A los 3-6 meses se debe evaluar la respuesta al tratamiento y la intolerancia o toxicidad al fármaco. Si se ha conseguido el objetivo terapéutico se continuará el tratamiento y se volverá a reevaluar a los 3-6 meses. Si no se ha conseguido el objetivo terapéutico sumar otro FAME pudiendo llegar hasta tres FAME. Si hay intolerancia o toxicidad al fármaco, se recomienda el cambio de FAME. El paciente se volverá a reevaluar a los 3-6 meses y si tras el cambio de tratamiento no ha conseguido el objetivo terapéutico se podrá iniciar tratamiento con terapias biológicas (TB). Se recomienda iniciar con un anti-TNFα o Tolicizumab (TCZ) como primera opción. A los 3-6 meses se debe evaluar la respuesta al tratamiento y la intolerancia o toxicidad al fármaco. Si se ha conseguido el objetivo terapéutico se continuara el tratamiento y se volverá a reevaluar a los 3-6 meses. Si no se ha conseguido el objetivo terapéutico o bien hay intolerancia o toxicidad al fármaco, se recomienda el cambio a otro agente anti- TNFα, Rituximab (RTX), Abatacept (ABT) o TCZ (si no se hu-biera usado previamente). Antes de cambiar de agente biológico se recomienda en caso de que el agente biológico esta siendo utilizado en monoterapia, se debe considerar la posibilidad de añadir al tratamiento un FAME (MTX o LFM). Si ya estuviera con FAME, valorar aumentar dosis de FAME antes de cambiar el agente biológico. Si el paciente esta en tratamiento con IFX se puede aumentar la dosis (hasta 5mg/Kg) y/o disminuir el intervalo entre dosis (hasta cada 4-6 semanas). A los 3-6 meses de iniciar el segundo agente biológico se debe evaluar la respuesta al tratamiento y la intolerancia o toxicidad al fármaco. Si se ha conseguido el objetivo terapéutico se continuara el tratamiento y se volverá a reevaluar a los 3-6 meses. Si no se ha conseguido el objetivo terapéutico o bien hay intolerancia o toxicidad al fármaco, se recomienda el cambio a otro agente biológico que no se hubiera utilizado previamente. Se recomienda que en fallo de dos agentes anti- TNFα se cambie de diana terapéutica (ABT, TCZ o RTX); de esto modo se puede usar un agente biológico tras de otro, sin implicar que la falta de respuesta a uno vaya a implicar fallo en otro.
EVALUACIÓN INICIAL Y VIGILANCIA DEL PACIENTE CON TB
Hay que tener en cuenta que estos fármacos se utilizan en pacientes con AR de moderada a grave que, ya de por si, tienen riesgo mayor a padecer infecciones, linfomas y enfermedad cardiovascular. Antes de ini-ciar la primera dosis, se debe realizar una evaluación previa para estimar y prevenir posibles riesgos y el pa-ciente debe ser monitorizado de modo regular durante el tratamiento. Así mismo se debe instruir al paciente sobre los síntomas que debe observar y como actuar, en caso que se presenten. En la tabla 4 se exponen los requisitos pre-tratamiento8.
Se ha publicado en distintas fuentes, la mayor frecuencia de infecciones en pacientes con AR que reciben TB11,12. Este aumento se relaciona especialmente con determinadas comorbilidades (diabetes mellitus, altas dos de glucocorticoides y uso concomitante de otras inmunosupresores). Las infecciones se suelen localizar en el tracto respiratorio y genitourinario; así mismo se ha comunicado mayor frecuencia de herpes zoster y gérmenes oportunistas.
Antes de iniciar tratamiento biológico se debe evaluar la posible existencia de una infección activa8. La presencia de la misma supone una contraindicación de la terapia biológica. Una vez resuelta la infección se puede iniciar el tratamiento. En caso de antecedentes de infecciones de repetición se requiere una evaluación de riesgo/beneficio adecuado (conjunta con infectólogo) y tener una máxima vigilancia durante el tratamiento. En el caso de antecedentes de prótesis articular infectada obliga antes de iniciar el tratamiento, cirugía con eliminación radical de la infección y en caso necesario reemplazamiento protésico. Se reco-mienda mantener normas de higiene de manos, higiene domiciliaria, ropa de cama, ropa de baño y consumir alimentos cocinados (evitar embutidos y quesos frescos). Durante el tratamiento con TB se debe prestar una especial atención al posible desarrollo de infecciones durante el tratamiento. Las infecciones son el acontecimiento adverso más frecuente con el uso de estas terapias y en ocasiones pueden debutar con cuadros complicados y/o graves, por lo que es fundamental siempre sospecharlas. En esta situación, el diagnóstico y el tratamiento precoces, así como la suspensión temporal del agente biológico, son fundamentales. Una vez resulto el proceso infeccioso se puede reiniciar el tratamiento biológico.
Se ha detectado una mayor incidencia de tuberculosis (TBC)13 en pacientes en terapia con anti-TNFα. En la mayoría de las veces a los tres meses del inicio del tratamiento, lo cual indica reactivación de TBC latente, y se presenta con un patrón inusual (extra-pulmonar y TBC diseminada). Por ello se debe excluir el contacto reciente con enfermos de tuberculosis o TBC activa y se debe investigar la posibilidad de infección tuberculosa latente (gráfico 2).
Para ello se hará el interrogatorio pertinente sobre dichos antecedentes y se realizará valoración conjunta con el infectólogo. Se debe realizar una radiografía de tórax (para descartar TBC activa o signos concordantes con una antigua infección tuberculosa), así como una prueba cutánea de la tuberculosis (PPD), que debe ser repetida (re-test) en 1 o 2 semanas si es < 5 mm(el resultado es independiente de vacunación previa). Se debe instaurar tratamiento para infección latente en las siguientes circunstancias: contacto reciente con paciente con TBC documentada, antecedentes de TBC antigua parcialmente tratada, PPD o re-test positivo (> 5 mm), RX de tórax con lesiones residuales compatibles con TBC. La pauta de tratamiento es isoniazida en dosis 5 mg/Kg/día (hasta un máximo de 300 mg/día) con suplementos diarios de vitamina B6, durante 9 meses. En caso de intolerancia a la isoniazida, se recomienda rifampicina en dosis de 10mg/Kg/día (hasta un máximo de 600mg/día), durante 4 meses. Se recomienda iniciar el tratamiento al mes del inicio de la profilaxis. Si el paciente ha recibido tratamiento adecuado de infección latente o activa, no es necesario hacer profilaxis, ni PPD; sin embargo se recomienda seguimiento estrecho.
Se recomienda realizar serologías Virus hepatitis A (VHA) y en caso de ser negativas vacunar: así mismo serologías de virus hepatitis C (VHC)8 y marcadores del virus de la hepatitis B (VHB)8, si estos son negativos se recomienda vacunación previa al inicio del tratamiento. En el caso del VHC16, no esta claro que el uso de agentes biológicos origine un deterioro de la función hepática o aumento de la carga viral y se han descrito mejorías en algunas pruebas funcionales. Por ello se recomienda, individualizar cada caso y realizar una valoración previa conjunta con el infectólogo y el hepatólogo. Durante el seguimiento se recomiendan realización de serologías carga viral y pruebas de función hepática. En pacientes con VHB8,15 y tratamiento con antagonistas del TNF se han descrito casos de reactivación de la infección e incluso fracaso hepático fulminante. Se recomienda una valoración previa y conjunta por el hepatólogo e infectólogo para monitorización de riesgo de reactivación y la decisión de inicio y mantenimiento de los antivirales.
Se recomienda realizar serologías virus de la Inmunodeficiencia Humana (VIH) antes de iniciar el trata-miento. En relación con el VIH, existen series de casos en los que los agentes bilógicos han mostrado eficacia, pero en las que también en otros, se ha visto un aumento del numero de infecciones8. Se recomienda la valoración previa y conjunta con el infectólogo, individualizando cada caso. Durante el seguimiento se recomienda realización periódica de carga viral y CD4 y asociar siempre tratamiento antiretroviral.
Se han reportado en distintos registros la aparición de micosis en pacientes que reciben terapia biológica12. La presentación generalmente se produce a los 4-12 meses luego de iniciada la terapia con biológicos. La Histoplasmosis es la infección fúngica invasiva más frecuente. También existen reportes de Aspergilosis, Coocidioidiomicosis, infecciones por Cándida y Criptococosis. En caso de sospecha de infección activa iniciar tratamiento dirigido y suspender terapia biológica.
Antes del inicio de terapia con biológicos se debe descartar infecciones parasitarias, especial interés suscita el caso del Strongyloides stercoralis8, capaz de causar hiperinfestación y diseminación en pa-cientes inmunodeprimidos. Se recomienda al inicio y durante el tratamiento realizar estudio coproparasitológico seriado. Se recomienda realizar tratamiento profiláctico con ivermectina 200 µg/kg/d dos días seguidos, aunque la búsqueda en heces sea negativa y repetir la misma pauta a los 15 días, dado que el país se considera zona endémica para Strongyloides stercoralis. Otros antiparasitarios no son eficaces contra este parásito. Se debe investigar la presencia de Triatominos (vinchuca) y realizar serologías para enfermedad de Chagas en zonas endémicas; si previo al tratamiento las serologías son positivas no contraindican las TB ni es indicación de profilaxis, pero permite ante elementos sugestivos de reactivación la rápida sospecha y conducta consecuente.
Vacunaciones: Se debe constatar el estado de vacunación de los pacientes al inicio. Las vacunas con virus vivos atenuados están contraindicadas durante el tratamiento, por lo que se recomienda vacunar 1 mes antes del inicio de las TB. Las vacunas inactivadas se pueden utilizar durante el tratamiento, si bien la respues-ta puede ser menor. En el caso de RTX, la vacunas deben administrarse antes de iniciar el tratamiento; en caso de administrarse durante el tratamiento se debe esperar al menos 6 meses desde la ultima dosis y antes de 4 semanas del siguiente ciclo8,17. Ver tabla 5.
Neoplasias: Antes de iniciar la TB se debe tener en cuanta la historia de tumores malignos8. Cuando existe un antecedente de cáncer solido se debe valorar su biología y comportamiento del mismo en colaboración conjunta con el oncólogo. Si el paciente desarrolla un cáncer durante el tratamiento debe ser suspendido. Se recomienda ante antecedentes de tumor maligno la siguiente conducta: 1) antecedente de Linfoma: anti-TNFα contraindicados, 2) antecedente de cáncer < 5 años: anti-TNFα contraindicados, 3) antecedente de cáncer > 5 años: individualizar cada caso, discutir riesgos con paciente y oncólogo, valorar biología del cáncer y grado de certeza de curación7.
Insuficiencia Cardiaca: Antes de iniciar el trata-miento se debe evaluar la función cardiaca. En caso de insuficiencia cardiaca se recomiendan las si-guientes actuaciones (datos disponibles con anti-TNFα y RTX): 1) la TB esta contraindicada en insuficiencia cardiaca moderada o grave (grado III/IV de NYHA). 2) en caso insuficiencia cardiaca leve se puede iniciar pero con estrecha vigilancia y en caso de empeoramiento suspenderla misma8.
Enfermedad Pulmonar Intersticial: se debe individualizar, tras consulta con neumólogo, la administración de TB en pacientes con enfermedad pulmonar subyacente; dado que puede asociarse un riesgo de empeoramiento y desenlace fatal. Aun falta evidencia científica a este respecto8.
Citopenias: Antes de iniciar tratamiento con TB se debe evaluar la existencia de citopenias, y si existieran no se iniciara tratamiento con TB hasta su resolución. Hay que tener en cuenta que la citopenia puede ser debida a la enfermedad de base, por lo que se debe estudiar su origen y actuar en consecuencia8.
Enfermedad Desmielinizante: Antes de iniciar el tratamiento con TB se debe evaluar la existencia de enfermedades desmielinizantes y en general se debe evitar su uso en personas con antecedentes claros de dichos procesos. En caso de dudar se recomienda consulta con neurólogo8.
Embarazo y Lactancia: Se debe desaconsejar el embarazo o lactancia a los pacientes que vayan a iniciar TB. Se recomienda el uso de medidas anticonceptivas. En caso de embarazo suspender el tratamiento8. En caso de deseo gestacional se recomienda la suspensión previa del la TB antes de iniciar la gestación según las siguientes pautas (periodo de lavado que varia en función de cada agente):, IFM suspender 6 meses antes, ETN suspender 1 mes antes, ADM suspender 5 meses antes, Golimumab suspender 6 meses antes, Certolizumab suspender 5 meses antes, RTX suspender 12 meses antes, ABT suspender 12 meses antes, TCZ suspender 3 meses antes.
Cirugía mayor programada: en caso que el paciente requiera intervención quirúrgica durante el tratamiento con TB, se recomienda suspender temporalmente la TB según la siguiente pauta: IFM, ADM, Golimumab y Certolizumab: suspender 4 semanas antes, ETN: suspender 2 semanas antes, Biológicos no anti-TNF (no recomendación especifica), considerar la vida media del fármaco, reiniciar: si no complicación o contraindicación, a los 10-14 días8.
Alteraciones autoinmunes: En caso de aparición de Síndromes Lupus-Like u otros trastornos inmunológicos relevantes se recomienda suspender la TB8. Aunque es poco frecuente, se debe monitorizar la apari-ción de estos fenómenos. La presencia de anticuerpos típicos de lupus en ausencia de otros signos o síntomas no es motivo de suspensión.


CONSIDERACIONES FINALES
La intención del documento es la de servir como guía entre los profesionales de nuestro país, que utilizan en algún momento las terapias biológicas para tratar a pacientes con Artritis Reumatoide. Las distintas recomendaciones son de carácter general y su uso debe atenerse a la posterior individualización de las características de cada paciente y a los medios disponibles en cada situación.
REFERENCIAS
(1) Grigor C, Capell H, Sttirling A, McMahon AD, Lock P, Vallance R, et al. Effect of a treatment strategy of tight control for rheumatoid (the TOCIRA study): a single-blind radomised cintrolled trial. Lancey. 2004;364:263-9.
(2) Nell VP, Machold KP, Elberg G, Stamm TA, Uffmann M, Smolen JS. Benefit of a very early referral and very early therapy with diseasemodiflying anti-rheumtic drugs in patients with early rheumatoid arthritis. Rheumatology (Oxford).2004;43:906-914.
(3) Josef S Smolen, Robert Landewé, Ferdinand C Breedveld et al. EULAR recommendations for the management of rheumatoid arthritis with synthetic and biological disease-modifying antirheumatic drugs. Ann Rheum Dis 2010;69:964–975.
(4) Wassenberg S, Rau R, Steinfeld P, et al. Very low-dose prednisolone in early rheumatoid arthritis retard radiographic progression over two years: multicenter, double blind placebo-controlled trial. Arthriitis Rheum 2005;52:3371-80.
(5) Jesús Tornero Molina , Raimon Sanmartí Sala , Vicente Rodríguez Valverde et al. Actualización del documento consenso de la Sociedad Española de reumatología sobre el uso de terapias biológicas en artritis reumatoide. Reumatol clin 2010; 6 (1): 23-36.
(6) Sociedad Española de Reumatología. Actualización de la guía practica para el manejo de la artritis reumatoide en España 2011. htpp://www.ser.es.
(7) Jasvinder A. Singh, Daniel E. Furst, Aseem Bharat et al. 2012 Update of the 2008 American College of Rheumatology Recommendations for the Use of Disease-Modifying Antirheumatic Drugs and Biologic Agents in the Treatment of Rheumatoid Arthritis. Arthritis Care & Research 2012; 64 (5): 625-639.
(8) Juan Gómez Reino, Estíbaliz Loza, José Luis Andreu et al. Consenso SER sobre la gestión de riesgo del tratamiento con terapias biológicas en pacientes con enfermedades reumáticas. Reumatol Clin 2011; 7(5): 284-298.
(9) Smolen JS, Breedveld FC, Shiff MH, Kalden JR, Emery P, Eberl G, et al. A simplied disease activity index for rheumatoid arthritis for use in clinal practice. Rheumatology (oxford). 2003;42:244-57.
(10) Aletha D, Smolen J, The Simplified Disease activity Index (SDAI) and the Clinical Disease Activity Index (CDAI): a rewied of their usefulness and validity in rheumatoid arthritis. Clin Exp Rheumatol 2005:23(Suppl 39):100-8.
(11) Medina Rodriguez F, Terapia biológica e infecciones. Reumatol Clin. 2006;2(6):302-12.
(12) Rodríguez Lozano C. Seguridad de las terapias biológicas: nuevos datos de BIOBADASER. Reumatol Clin. 2011;6(3):1–6.
(13) Gomez-Reino JJ, Carmona L, Valverde VR, Mola EM, Montero MD, on behalf of the BIOBADASER Group. Treatment of rheumatoid arthritis with tumor necrosis factor inhibitors may predispose to significant increase in tuberculosis risk: a multicenter active-surveillance report. Arthritis Rheum. 2003;48:2122–7.
(14) Carmona L, Gomez-Reino JJ, Rodriguez-Valverde V, Montero D, Pascual-Gomez E, Mola EM, et al. Effectiveness of recommendations to prevent reactivation of latent tuberculosis infection in patients treated with tumor necrosis factor antagonists. Arthritis Rheum. 2005; 52:1766-72.
(15) Caroll MB, Forgione MA, Use of tumor necrosis factor alpha inhibitors in hepatitis B surface antigen-positive patients: a litrature review and potencial mechanisms of action. Clin Rheumatol 2010;29:1021-9.
(16) Ferri C, ferracioli G Ferrari D, Galeazi M, Lapadula G, Montecucco C, et al. Safety on anti-tumor necrosis factor-alpha therapy in patients with rheumatoid arthritis and chronic hepatitis C virus infecction. J Rheumatol. 2008;35:1944-9.
(17) van Assen S, Agmon - Levin N, Elkayam O y col. EULAR recommendations for vaccination in adult patients with autoimmune inflammatory rheumatic diseases. Ann Rheum Dis 2011; 70: 414-422.
Fecha de envío: 15/03/2015 - Fecha de aprobación: 15/04/2015